



自動化戰略已經成為格力電器的重點之一,要想實現“無人車間”和自動化的生產制造體系,光靠自動化硬件設備是不夠的,還需要“軟性”的驅動力和潤滑劑,數字化的工藝設計仿真工具和平臺能減少工藝設計人員的現場工藝指導,同時能對自動化產線的工時、產能、物流等進行分析和優化,進一步提升效率。
廣州杰索信息技術有限公司投入大量人力資源和格力電器一起組成項目組,展開了持續5周的PoC驗證,一方面通過與業務部門的交流溝通,總結出格力目前在數字化工藝設計和仿真所面臨的主要問題和挑戰;另一方面通過一個比較完整的客戶項目數據(180A雙聯外機)初步驗證了達索的數字化制造平臺基本能滿足格力的具體業務要求。

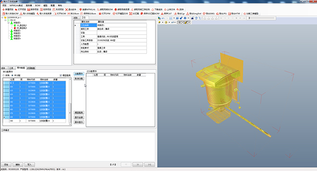
1) 總裝工藝:基于DELMIA 3D數字化工藝平臺,實現基于3D的數字化總裝工藝規劃、人機操作的仿真驗證、工時分析、產線平衡等;
工藝規劃應用

三維審查應用

模擬裝配應用



基于市場的需求,以及格力電器工藝的技術手段與產品設計和生產制造的現實需求不匹配,計劃實施基于3D的數字化工藝平臺。其目的是彌補工藝手段與產品設計手段的差距,建立格力電器自己的3D數字化工藝規劃、仿真驗證和優化平臺,進而形成格力電器自己的3D數字化工藝規范和標準,整體提升工藝能力和水平。
